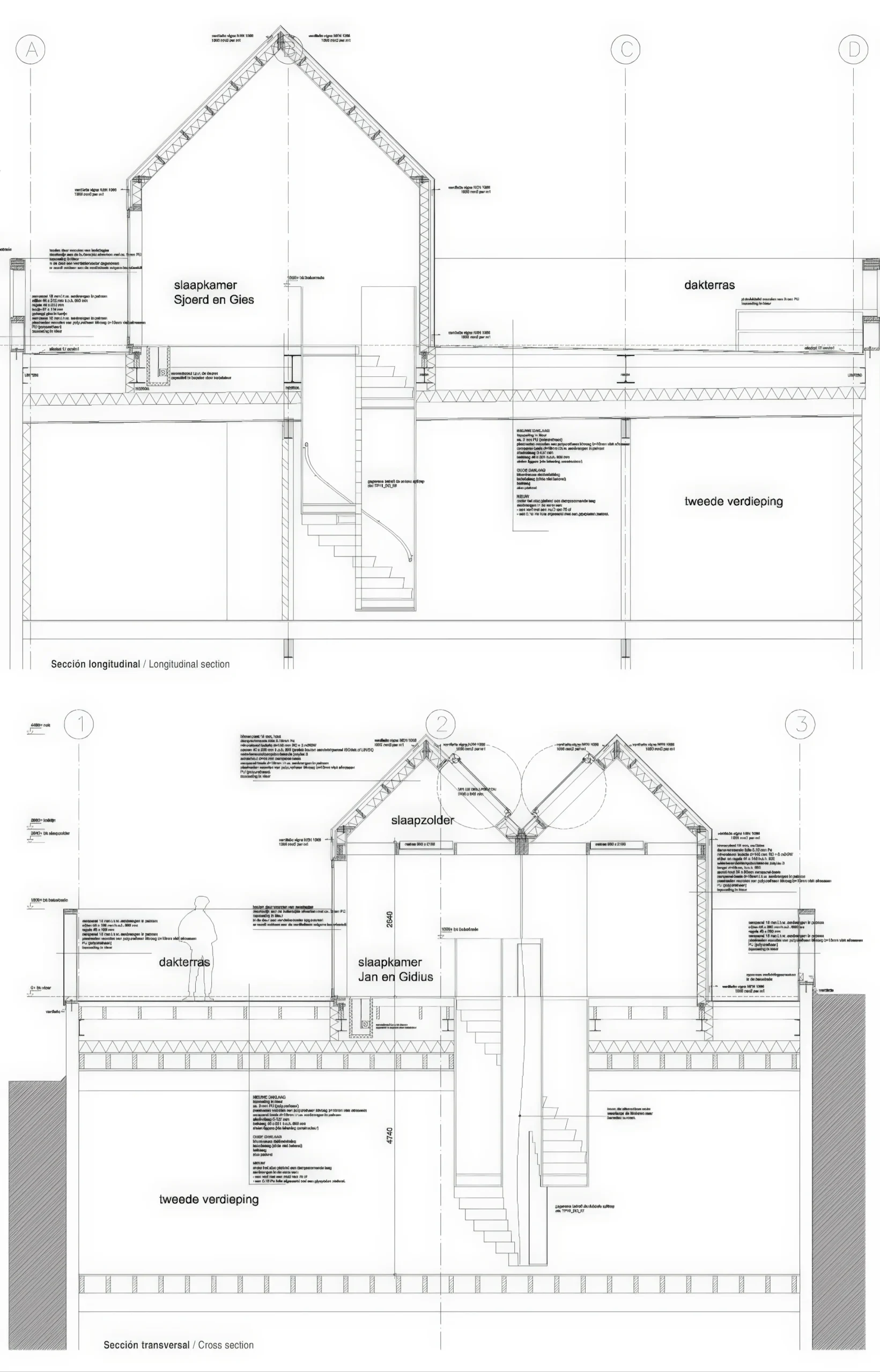
屋顶公寓扩展项目,鹿特丹 Rooftop House Extension, Rotterdam | MVRDV 建筑事务所 MVRDV • 2025-10-31 下午12:50 • 公共建筑设计, 建筑师设计, 建筑设计, 文化建筑设计 MVRDV在鹿特丹设计的屋顶公寓扩展项目,通过在受保护历史建筑屋顶上建造独立卧室单元,形成微型村庄布局。设计采用蓝色聚氨酯涂层统一所有元素,优化屋顶生活体验,探索城市密度提升的创新方案。 设计: MVRDV 类型: 文化建筑设计 功能: 公寓住宅 风格: 现代主义 材料: 混凝土 钢材 玻璃 金属板 尺度: 小型建筑 地点:荷兰 时间: 2018年 项目简介 屋顶公寓扩展项目位于荷兰鹿特丹,是在受保护历史建筑屋顶进行的住宅扩建工程。项目建筑面积约200平方米,设计于2018年,建成于2020年,为城市密度提升提供了创新原型。 设计理念 设计团队以”屋顶村庄”为核心理念,将新增卧室单元布置为独立小屋,形成微型城市肌理。通过创造广场、街道和小巷的空间序列,在屋顶层面重现城市公共空间体验,同时保障家庭成员隐私。 空间与功能 项目在原有建筑屋顶布置多个独立卧室单元,单元间形成公共广场和步行网络。增设树木、桌椅、露天淋浴和长椅等设施,优化屋顶生活功能。空间组织既保证私密性,又创造丰富的户外活动场所。 材料与技术 采用蓝色聚氨酯涂层统一所有建筑元素,形成视觉整体性。探索低成本结构和基础设施方案,包括梁架系统、管线布置和特殊饰面处理,旨在控制建造成本,实现经济可行的屋顶开发模式。 设计团队 MVRDV是荷兰知名建筑事务所,以创新城市解决方案和实验性建筑设计著称。事务所擅长通过研究驱动设计,在可持续城市密度、公共空间营造等领域具有丰富经验。 项目简介 屋顶公寓扩展项目位于荷兰鹿特丹,是在受保护历史建筑屋顶进行的住宅扩建工程。项目建筑面积约200平方米,设计于2018年,建成于2020年,为城市密度提升提供了创新原型。 设计理念 设计团队以”屋顶村庄”为核心理念,将新增卧室单元布置为独立小屋,形成微型城市肌理。通过创造广场、街道和小巷的空间序列,在屋顶层面重现城市公共空间体验,同时保障家庭成员隐私。 空间与功能 项目在原有建筑屋顶布置多个独立卧室单元,单元间形成公共广场和步行网络。增设树木、桌椅、露天淋浴和长椅等设施,优化屋顶生活功能。空间组织既保证私密性,又创造丰富的户外活动场所。 材料与技术 采用蓝色聚氨酯涂层统一所有建筑元素,形成视觉整体性。探索低成本结构和基础设施方案,包括梁架系统、管线布置和特殊饰面处理,旨在控制建造成本,实现经济可行的屋顶开发模式。 设计团队 MVRDV是荷兰知名建筑事务所,以创新城市解决方案和实验性建筑设计著称。事务所擅长通过研究驱动设计,在可持续城市密度、公共空间营造等领域具有丰富经验。 本文来自 © MVRDV, 发布于 © 建筑学院官方网站。 未经授权,禁止转载或摘编。 编辑版本版权归 © 建筑学院官方网站 所有, 设计、图纸及照片版权归设计方 © MVRDV ↗ 所有。 查看作者在建筑学院发布的更多作品: MVRDV @ 建筑学院官方网站 MVRDV住宅扩建屋顶公寓扩展聚氨酯涂层鹿特丹 MVRDV事务所 & 设计师 下载原图 收藏 0 关于作者 MVRDV事务所 & 设计师 关注私信 19 文章 0 评论 0 粉丝 垂直村庄,蒙彼利埃。 Vertical Village, Montpellier | MVRDV 建筑事务所 上一篇 2025-10-31 下午12:50 弗雷纳尔德萨米酒店 Hotel in Fregenal de la Sierra | MGM 建筑师事务所|MGM 下一篇 2025-10-31 下午12:50 猜你喜欢 建筑新鲜事 | MVRDV设计的滨海图书馆布满“假”书架? 2017-12-05 建筑设计 原来水泥也能如此夺目!—MVRDV为宝格丽设计的新外观 2018-08-10 建筑设计 MVRDV“地拉那金字塔”正式动工,阿尔巴尼亚粗野主义纪念碑改造 2021-02-27 公共建筑设计 ChungHa Building 商业中心 / ChungHa Building Commercial Center | MVRDV 建筑事务所 2025-11-19 公共建筑设计 免费公开课 | 荷兰设计方法:用逻辑叙事 2019-03-12 建筑设计 地拉那金字塔 / MVRDV 2023-10-25 公共建筑设计 发表回复 请登录后评论...登录后才能评论 提交